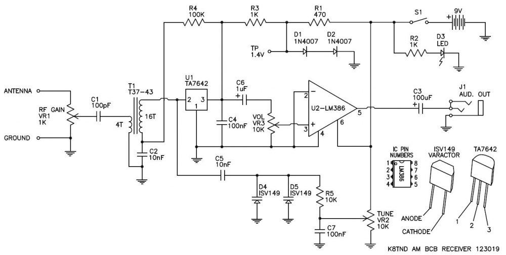
K8TND AM BCB Receiver



     Discontinued product

 

 

Sharing a simple electronics project with a child or grandchild can be one of the most rewarding experiences and at the same time, teach them the basics of the hobby. The K8TND AM broadcast band receiver has gone above and beyond oatmeal box coils and expensive physical capacitors. The QRPGuys are bringing you this ultimately simple and easy to build two IC, AM radio. All that is needed is a length of wire for a simple antenna, 9 volt battery, earbuds, or a small speaker and you and your young helper can enjoy many hours of AM listening fun. This radio only draws about 40 mA of current from the battery and features RF gain, Tuning and Audio gain controls. There are SS wing-nut screw connections for the antenna and ground, 3.5mm audio jack for earbuds, headphones, or a small speaker. Hook up a length of wire to the antenna connector and run a piece of wire from the ground if available and you’ll be ready to explore the AM broadcast band. The tools required are a soldering iron with a small tip, rosin core solder, small side cutters, and can be built in an hour or two. On a difficulty scale of 1 to 5, 5 being the most difficult, this is rated at 2.