QRPGuys EZ WSPR Pi

QRPGuys EZ WSPR Pi Raspberry Pi module bare board

 

 

This product has been retired.  Bare board only available – $10,   Go here to order

 

 

Your PayPal receipt is your confirmation that we have received your order. Stock availability and shipping volume can delay shipping.

 

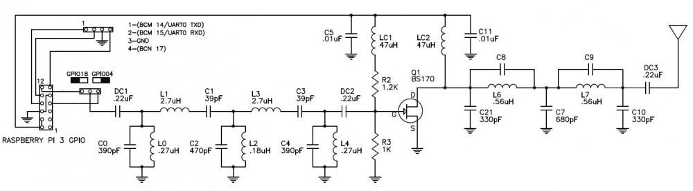
Have you ever wanted to try wspr? QRPGuys makes it easy as Pi. We are offering the EZ WSPR Pi module as a through hole kit. It is a recent public domain circuit from (HA7DCD, Zoltan) for the Raspberry Pi 3 to enable you to turn your Raspberry Pi into a QRP wspr transmitter with variable power up to a 100mW signal using the free WsprryPi and Raspbian software. We are kitting an easy to build through hole module that will plug into the GPIO connector on the top of your Raspberry Pi. Currently the board supports 20m, but other bands are planned. Load and configure the software, connect an antenna of your choice, and users with internet access can watch results in real time at wsprnet.org. The kit also includes the SMA to BNC cable for connection to your antenna. Once set up via direct connection, you only have to have the power and antenna to the Pi, using Raspbian’s built-in VNC to control keyboard/mouse/monitor functions of the Raspberry Pi with your tablet, desktop, or smartphone. The kit Is 100% thru hole components. The tools required are a soldering iron with a small tip, rosin core solder, small side cutters, small screwdriver, and the module can be built in about an hour. On a difficulty scale of 1 to 5, 5 being the most difficult, this is rated at 2 or 3.

 

Click here for the assembly manual

 

For those that want a full assembled and tested 20m version with the full history of the product development and wealth of reference material, please visit the TAPR site at:

https://www.tapr.org/kits_20M-wspr-pi.html

 

Other reference urls:

https://www.raspberrypi.org/downloads/raspbian/

https://github.com/JamesP6000/WsprryPi

https://www.realvnc.com/en/connect/download/viewer/