QRPGuys Active 600Hz Audio Filter

QRPGuys Active 600Hz Audio Filter

 

This product has been retired.  Bare board only available – $10,   Go here to order

 

Your PayPal receipt is your confirmation that we have received your order. Stock availability and shipping volume can delay shipping.

 

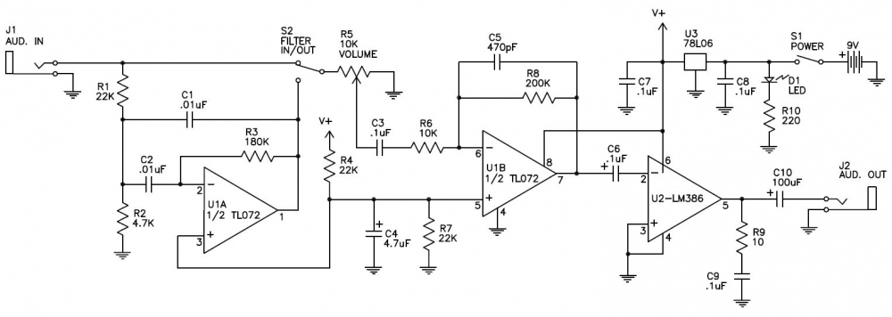
The QRPGuys Active 600Hz Audio Filter is a fixed 600Hz bandpass filter with a narrow bandwidth for cw reception. It uses a TL072 JFET op amp IC and LM386 amplifier IC. It is used with a receiver to improve signal readability in crowded band conditions that can be very helpful in receivers or transceivers that have limited filtering or are receiving both sidebands simultaneously, for example DC receivers. It is designed to be connected as a stand alone device to the audio output of your existing receiver and is powered independently with a 9 volt battery for long battery life. It contains an adjustable amplifier after the filter stage to correct any insertion loss, and can useful for receivers with low audio amplitude. There is an onboard switch for inserting the filter or for straight audio through the device. It is a through hole kit and all components are pcb mounted with 3.5mm jacks for input/output. The board is 2.50″ sq. with the 9 volt battery mounted to permanent battery clips. On a difficulty scale of 1 to 5, 5 being the most difficult, this is rated at 2.

Click here for assembly manual

 

 

 

AmazingCounters.com