K8TND Direct Conversion 40m Receiver

This product has been discontinued.

 

Your PayPal receipt is your confirmation that we have received your order. Stock availability and shipping volume can delay shipping.

 

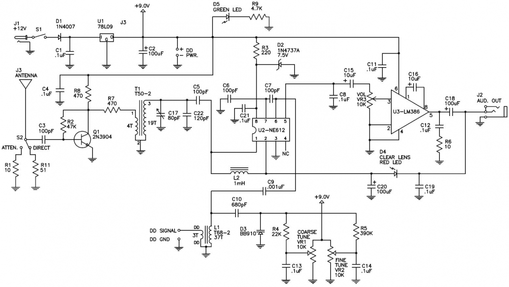
Here is another circuit design from Cliff Donley, (K8TND) he calls “Lucky Strike”. It is a sensitive direct conversion receiver kit that covers the 40m band for cw or ssb reception. It is a through hole kit that uses the popular NE602/612 mixer/oscillator and an LM386 audio amplifier for ear buds or a small speaker. Cliff has incorporated an LED  for the AGC system. There is a switched attenuator on the front end to prevent overloading. All the controls and I/O are board mounted. Front controls are Coarse Tuning, Fine Tuning, and Audio Gain. Rear connections are 12V power jack, 3.5mm audio jack, and the BNC antenna connection. The Power and Attenuator switches are board mounted, with pads for 9V battery operation if desired. We have provided power and signal pads for our Digital Dial if you want to add that option. All the receiver components are included in the kit with the pcb. It is a little over 2.50” square, and the same size as the MMM+ transmitter. Current usage is ~10mA.

 

Click here for assembly manual

 

AmazingCounters.com