QRPGuys Active Antenna

QRPGuys Active Antenna – $25

 

No longer available

 

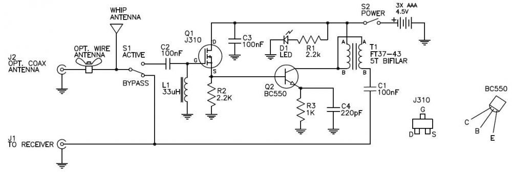
We asked Steve Weber (KD1JV) to design a receiving active antenna for hams and SWL listeners that have challenged locations or temporary quarters that won’t allow any more elaborate designs. He has designed the QRPGuys Active Antenna kit that can be a valuable tool improving the reception of radio signals in areas these areas of no outdoor antenna options. This small through hole kit uses an optimized high gain/low noise JFET amplifier powered by 3 AAA batteries for many hours of service. The circuit is designed for best performance from bands 1-30 MHz. There are three options for the input, an included telescoping whip, wing nut connection for an extended random wire, and a female BNC. The switched input can be set for amplification or a straight through signal path for close stations that may cause overload. The antenna can be positioned for a desktop application, or be alternatively wall mounted in a flat option for either vertical or horizontal polarized signals. The output to your receiver is through a board mounted female BNC connector. The board is a little over 3″ sq. and the through hole kit (less batteries) comes complete with the pcb, all components, hardware, whip antenna, and can be assembled in about hour using the standard kit building tools. On a difficulty scale of 1 to 5, 5 being the most difficult, this is rated at 1 or 2, depending on your experience.

 

Click here for the assembly manual



web counter