QRPGuys Portable Multi-Band End Fed Antenna


 

QRPGuys Portable Multi-Band End Fed Antenna – $60

We are closed due to illness. We will be open for orders and shipping when you see the PayPal buttons re-appear. Technical support via email is the only service available until then.

 

***Please verify your address with PayPal before ordering.***

 

 
This product is sold only on this website. We do not sell on AliExpress, eBay, Walmart, or Amazon, even if it uses our name and logo. Any you see there are counterfeit and contain very substandard toroids. 

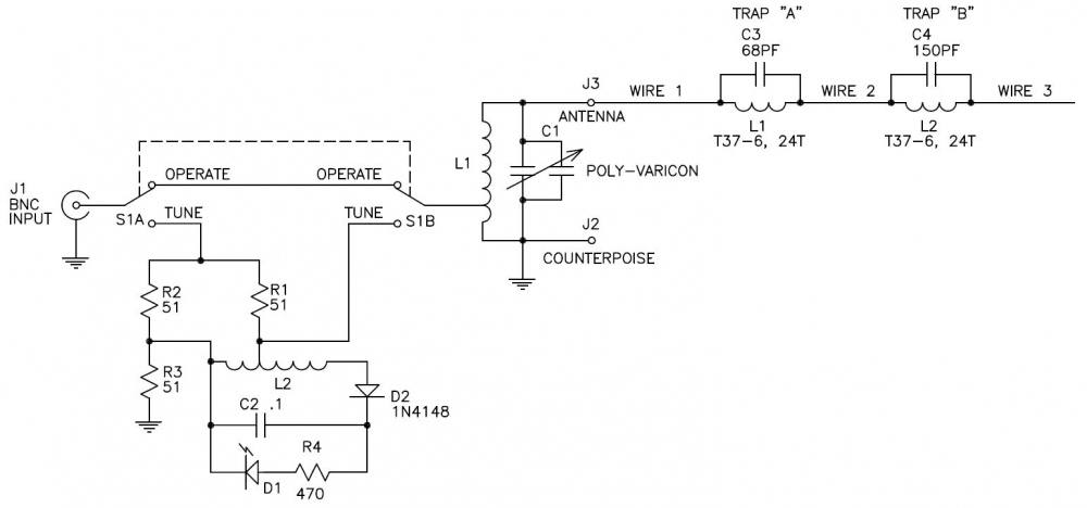
The QRPGuys Portable Multi-Band End Fed Antenna is designed as a portable 40/30/20m two trap wire antenna with a built-in tuner and SWR indicator. It consists of a main board with tuner and SWR indicator, two trap pcb’s and an end wire support. It incorporates the N7VE led SWR indicator and has a board mounted female BNC for connection to your rig. The built-in absorption bridge design will ensure you do not damage your finals with a poor SWR. Our test show and SWR of 1:1 on 20m, 1.1:1 on 30m, and 1.3:1 or better on 40m. It is rated for 5 watts continuous, 10 watts PEP. The kit comes complete except for the user supplied #22-24awg wire for the elements. All S.S. connection hardware for the radiator and counterpoise connections. The tools required are a soldering iron with a small tip, rosin core solder, small side cutters, and can be built in an hour or two. On a difficulty scale of 1 to 5, 5 being the most difficult, this is rated at 2.

 

Click here for the assembly manual