QRPGuys DSB Digital Transceiver Kit

QRPGuys 40/30/20m DSB Digital Transceiver Kit – Retired

 

This kit has been retired and replaced by the new QRPGuys 40/30/20m DSB Digital Transceiver II Kit.

 

Click here for the new Rev. II transceiver details.

 

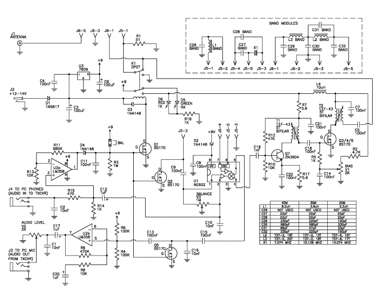
The QRPGuys DSB Digital Transceiver is a low cost, multiband, DSB transceiver kit, currently with three easy plug-in band modules for 40/30/20m, (additional module pcb’s available). This transceiver is an evolution compiled from various DSB and digital designs on the internet from ZL2BMI, VK3YE, AA7EE, BD6CR, and others. With help from Jim Giammanco, (N5IB) and finally Steve Weber, (KD1JV), we are offering a transceiver with an approximate output of 2.5 watts on 40m, over 1.5 watts on 30m, and over 1 watt on 20m. The receiver sensitivity was measured at .4uV (-115dBm). All the components are included for the main board (3.0″ x 3.12″) and three (40/30/20m) band modules.

The transceiver will run the popular free WSJT-X software (Windows, Linux, or macOS) that requires an accurate time synchronization program, such as Dimension 4, or many of the other free ones available. Users will need two 3.5mm stereo jumpers to your computer or tablet microphone/speaker jacks on the sound card.

The transceiver’s internal VOX circuit will switch to transmit automatically when it senses an audio output signal from the software on the pc or tablet speaker jack. The connections to the transceiver are BNC for the antenna, 3.5mm stereo jumpers to the computer audio jacks, and 12-14 VDC for the pcb mounted 2.1mm pin coaxial power jack. Approximate power consumption is about RX-15mA/TX-350mA. The total weight w/band three modules is 3oz. (85gm). The normal tools required are a soldering iron with a small tip, rosin core solder, and small side cutters. The transceiver can be built in an evening. On a difficulty scale of 1 to 5, 5 being the most difficult, this is rated at 3 depending on your experience. Note also below, plans for building a 3.5″ sq. x 1.0″ high compact chassis from PCB material.

 

Click here for the assembly manual

 

Lightweight fabricated PCB chassis suggestion

 

Link for 3D printed case files by Zvone (S52O)

 

Excellent FT8 Users Guide by ZL2IFB

 

Reference URLS:

https://physics.princeton.edu/pulsar/K1JT/wsjtx.html – Latest WSJT-X program

http://www.thinkman.com/dimension4/download.htm  – Coordinates computer time

https://time.is/ – Checks time accuracy of the computer time

 

 

AmazingCounters.com